PG(中国大陆)电子·控股有限公司-官网

智慧停车市场分析项目商业计划书-中金产业研究网-PG电子控股有限公司
关闭
智慧停车市场分析项目商业计划书-中金产业研究网
作者:小编 日期:2025-12-11 点击数: 

  现如今城市发展越来越快,人口越来越多,交通拥挤和安全等问题愈演愈烈。据相关统计,我国汽车保有量已突破1.7亿辆,并且以每年20%左右的速度在增长,停车位缺口超过5000万个,随着城市的发展,车位缺口将持续加剧,而与之对应的庞大的停车设备需求。智慧停车产业,为解决城市化问题而生,在“互联网+ ”影响下,成新兴行业!

  据有关数据显示,我国立体停车场的市场需求超8000亿。截至2015年底,我国汽车保有量已经达到1.72亿辆,预计2017年汽车保有量将突破2亿辆大关。2009-2014年期间,每年新增车位需求和每年实际建设停车位数量的缺口不断扩大,2014年供需缺口达到1770万个;六年累计新增车位需求9740万个,累计建设停车位4335万个,缺口达5400万个左右,形势严峻。停车难已上升为我国民生问题,严重影响着城市的有序运行和可持续发展。不仅增加了社会成本,也造成了某些城市中心商业区的衰退,已引起社会各界及政府的高度关注,成为亟待解决的问题。

  从2014年开始,政府集中颁布了对停车场行业发展的系列扶持政策,2015年停车产业政策红利集中爆发。在政策支持和资金辅助下,地方快速扩展停车位建设。加之近些年来国家以及政府出台的相关政策红利,智能停车行业不想发展都难。

  2014年,全国有近50个城市出台了70项关于停车场建设、管理的政策;2015年4月,国家发改委下发《关于印发城市停车场建设专项债券发行指引的通知》;2015年8月,7部委联合印发《关于加强城市停车设施建设的指导意见》;2016年5月,国家发改委下发《关于印发2016年停车场建设工作要点的通知》;2016年11月1日,国土资源部网站发布《进一步完善城市停车场规划建设及用地政策的通知》。

  这些对智能停车提供政策方面的扶持,为我国的智能停车设备企业带来了可贵的发展机遇。加上市场化缺口的持续加大,让“先见”的企业看到了机遇,市场化竞争随着而起。

  虽然说市场行情是“忽冷忽热”难以判断的,但智慧停车行业却一直是热度不减的市场。与房地产合作,与商场合作,投身研发,或进一步加大融资,智慧停车企业的各种商业扩张模式,依然在持续升温,势不可挡。

  从总体来看,各家停车场企业的商业扩张模式分线上线下两个方向。线下合作方面,大多数企业选择与大型楼盘商合作,提高知名度,如“一路”4进4出先进的免取卡停车管理系统助力天一广场,有效解决了长久以来的停车难题,为广大车主带去了舒适、快捷的通行感受,也进一步提升了天一广场的服务品质;入住到深圳阿里中心的蓝卡立体高清车牌识别一体化道闸,入口自动识别车牌进入停车场,实现不停车通行等。

  线上合作方面,与支付平台合作,提高产品便捷度吸引客户成为诸多企业的选择。如捷顺科技微信、支付宝、翼支付、银联、城市通卡等多种支付方式达成了合作,在方便车主停车缴费的同时,也让停车场的运行大幅“减负”;科拓与微信合作的服务平台“速停车”用户数量已达百万,覆盖全国数百个停车场,其中在厦门就有近百个,几乎覆盖了厦门主要商场和商圈。

  当然,企业间的竞争大梁都是在各自的产品上,大部分公司都会将很大的精力投入到研发上。以狄耐克和润铭为例,狄耐克自主研发、生产的地磁车位探测器一款高新技术产品,已经获得政府大力支持,并在一些城市已经开始试点,力争为解决城市乱停车、停车难问题作出贡献。;润铭科技研发的“停开心智慧停车场”集智慧交通、物联网、移动互联网、共享经济、电子支付为一体,为解决城市停车难、缓解交通、城市污染等问题而生。

  企业在线上线下的合作发展,加之不断提升自己产品的质量,智慧停车产业正迎来新一轮井喷式发展。

  “互联网+”是创新2.0下的互联网发展的新业态,是知识社会创新2.0推动下的互联网形态演进及其催生的经济社会发展新形态。“互联网+”是互联网思维的进一步实践成果,推动经济形态不断地发生演变,从而带动社会经济实体的生命力,为改革、创新、发展提供广阔的网络平台。

  随着“互联网+”的兴起,“互联网+停车”的深度融合,以智慧停车场、停车APP等为代表的“互联网+停车”新业态迅速发展。如今,面向C端的社交网络和面向商品的电子商务已日渐成熟,尤其是进入移动互联网时代,通过智能终端,C端以实现普遍联网,移动支付等基础环境日渐完备,互联网下沉实体产业的条件同样已经成熟。

  “互联网+停车”通过互联网把分散的停车场联接起来,破除信息孤岛,实现有限停车资源的优化配置使解决之道。“互联网停车”市场在共享经济、资本涌入、政策利好三大驱动力下,各种停车Apps涌现,据不完全统计目前全国停车Apps远超100个。

  智慧停车是破解停车难的最佳手段。智慧停车是利用物联网、移动支付等技术,优化停车流程;实现提高收费人员工作效率、实时掌握停车场停车数据、实时收费统计、方便收费人员工作监管、提供数据给诱导平台等功能;通过移动互联网实现线下停车场资源共享,提高停车场利用率和用户便捷度。

  2014 年我国智能停车系统市场规模约为 37 亿元,相比整个停车行业年 5000 亿级的收费规模,停车场智能设备配备率还处于低水平。此外,出入口控制系统为配备的主要类型,占到整个智能停车场管理系统市场规模的 80%左右。同时,2015 年我国智能停车场系统市场规模超过 50 亿,中国智能停车场系统保持相对稳定的发展。

智慧停车市场分析项目商业计划书-中金产业研究网(图1)

智慧停车市场分析项目商业计划书-中金产业研究网(图2)

  住房和城乡建设部对从事公路交通工程信息系统建设企业实施资质管理制度,工业和信息化部对从事计算机信息系统集成开发的企业也实行资质管理制度。承包公路交通工程通信、监控、收费综合系统的企业必须获得住房和城乡建设部颁发的《公路交通工程专业承包通信、监控、收费综合系统工程资质》,申请从业资质企业须具有符合规定的注册资本、专业技术人员、技术装备和施工业绩等方面的要求,这是限制其他企业进入本行业的主要政策壁垒。

  原信息产业部从 2000 年开始建立计算机信息系统集成资质管理制度,制定并发布了《计算机信息系统集成资质管理办法(试行)》。该办法规定,计算机信息系统集成企业必须具备规定的从事计算机信息系统集成的全方位的综合能力,包括技术水平、管理水平、服务水平、质量保证能力、技术装备、系统建设质量、人员构成与素质、经营业绩、资产状况等众多要素,并通过原信息产业部授权的第三方认证机构的认证,才能向信息产业主管部门申报《计算机信息系统集成资质证书》。系统集成企业必须不断改善自身的综合实力,才能取得并维持计算机信息系统集成业务资质。另外,从事本行业的一些机电工程安装业务还需取得相应的机电设备安装工程专业承包企业资质。包括但不限于上述规定是国家相关部门对本行业从业资质的要求,是限制其他企业进入本行业的主要政策壁垒。

  智慧停车行业是技术密集型产业,业务涉及信息技术、数据通信传输技术、电子传感技术、控制技术、计算机技术及交通工程等多项高新技术领域,对综合技术水平要求较高。系统集成企业是否掌握了从事相关系统集成项目的专有技术,是否具备了将技术、设备、软件进行有效集成的能力,是其参与市场竞争并获取成功的重要因素。这就要求行业公司在技术上具有一定实力,能综合多种学科、多种高新技术成果。所以智慧停车行业特殊的技术壁垒是进入本行业的重要障碍。

  智慧停车行业具有技术含量高、专业性强、安全性要求高等特点。需要大量的优秀科研人员,以保证企业持续研发能力和自主创新能力。同时该行业所面对的市场变化较快,技术不断更新换代,需要大量具有一定行业经验的研发人员、销售人员及复合型的管理人才,而这些人才的培养需要一定的时间。一般企业虽然具备软件开发能力,但是不熟悉交通信息化行业业务,短时间内很难理解用户需求,开发的软件产品的可靠性、稳定性较差,无法满足项目需求。因此,智慧停车行业对新进入者又面临较为严峻的人力资源壁垒。

  伴随着汽车保有量的迅速增加,汽车和停车位之间的问题也日益凸显,停车难、寻车难、停车场管理难等问题频频浮现。2015年被称为智慧停车元年,过去的2015年国内“互联网+停车”公司如雨后春笋般,推出了各种智能停车APP,群雄逐鹿的氛围让整个停车市场迅速升温。

  随着信息化的普及,汽车保有量持续增长,停车泊位缺口越来越大,局限的停车场空间资源已不能满足现有的车辆规模。停车问题已然成为市民出行的最大困扰。在无法快速增长停车位的情况下,如何盘活现有车位使用效率,整合供给侧和需求侧信息,成为了缓解泊位短缺、解决民生问题的主要途径,智慧停车这一概念的出现必然会成为未来的一大趋势。

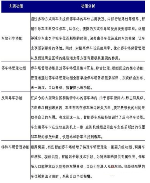
  从目前来看,停车问题是制约智能交通发展的桎梏,由于设备的功能不同,智能交通的发展仍任重道远。停车场系统切入智能交通,其功能多样性,无论是从停车问题、寻车位问题还是停车缴费问题上都有着自己独特的优势;另外,停车场系统集成新技术,推出了一系列智能化产品,车牌识别、车位引导、反向寻车、推荐几款PG电子游戏,哪些游戏比较热门?自助缴费、手机支付等设备,所以,停车场系统朝着智能交通行业的发展是一个必然的趋势。

  在互联网技术突飞猛进的发展下,如今市场上涌现了大量的智能设备,停车场系统也不例外,自从车牌识别技术被应用到停车场系统中,智能交通算是真正得到了实现。目前,停车场管理系统成为一些场所中的必备设备,它承载着保护车辆的停放安全,使人们停车更有秩序,很好地解决停车难的问题。

  而国内的停车场系统发展的相当之快,不仅是因为科技的发展,还有随着用车用户的人群加多,城市停车难问题的加剧,有安装停车场系统的停车场都普遍受到大家的喜爱,尤其是那些一线城市。为了告别停车难的问题,国内很多停车行业的公司都在大力发展停车事业,一些智能的车牌识别系统伴随着云停车服务,用户停车取车只需1分钟。

  除此之外,在安防领域当中,停车场系统已经成为现在很关注的一个问题了,用户的停车难问题增多,传统的停车场是根本满足不了客户的需求,云停车平台的实现大大增加了用户的需求,而且帮客户解决了停车难的问题,给人们的生活带来了更舒适的停车体验,而车牌识别的应用,就大大加深了停车的安全的保障,也为停车用户安下了一颗定心丸。

  当前中国城市对停车位的需求缺口在50%以上,智慧停车行业,特别是民营经济在其中有着广阔的发展前景。

  与道路交通一样,在停车领域也存在“当斯定律”:即新建的道路设施会诱发新的交通量,而交通需求总是倾向于超过交通供给。停车场在城市,特别是大城市中也总是处于供不应求的状态。于是,利用移动互联网,“能提前查询车位状态、自动识别停车时间、自助缴费”的智能化停车方式,或将提高停车效率,缓解“停车难”的问题。

  停车往往被归结为市政或者交通的一部分,但其实停车应该被视为一个独立的行业,而且这个行业具有很长的产业链。智慧停车目前处于产业链的中间端,可以向上下游延伸。其上游有停车场的投资建设,下游有洗车、维修等附加服务,发展前景十分广阔。尤其是民营经济具有较高的灵活性,进入停车行业后能大幅提升行业服务水平和效率。

  从政策方向来看,在2016年年初,国务院印发了《关于加强城市规划建设管理工作的若干意见》,提出不再建设封闭住宅小区,已建成的住宅小区和单位大院要逐步打开,实现内部道路公共化,解决交通路网布局问题。住建部和国土资源部未来在规划、用地等方面还会出台一系列的政策,以解决前端停车场建设当中的“瓶颈”问题。

  随着安防行业的发展,智能化和网络化已经覆盖了我们的生活,行业逐渐地步入了新的发展阶段,一些领域比如智能交通市场有较大的变化,早在前几年就有很多停车场系统生产厂家切入到智能交通中,前景也是一片美好,当然,发展至今,这个领域依然是一个美丽的诱惑。

  三、相关财务指标(投资利润率、投资利税率、财务内部收益率、财务净现值、投资回收期)

  二、固定资产投资(土地费用、土建工程、设备、预备费、工程建设其他费用、建设期利息)

顶部